流行病学研究已经确定,酒精和吸烟是复发性急性胰腺炎和慢性胰腺炎的独立危险因素。然而,导致胰腺功能逐渐丧失和纤维炎症反应的分子因素尚不明确。
对暴露于酒精、香烟烟雾或酒精和香烟烟雾组合的小鼠的胰腺进行基于串联质谱标签的蛋白质组学和生物信息学分析。对用蛙皮缩胆囊肽与乙醇(50mmol/L)和香烟烟雾提取物(40mg/mL)联合处理的胰腺组织和原代腺泡细胞进行生化、免疫组织化学和转录组分析。
精选文献:IF: 22.68

| 货号 | 名 称 |
| 12814 | PERK (Phospho-Thr 982) Antibody |
| 12379 | PERK (Phospho-Thr982) Antibody |
一、复发性急性胰腺炎期间,酒精和香烟烟雾的联合暴露产生了一个独特的蛋白质组特征
Lieber-DeCarli乙醇喂养和慢性烟雾暴露的RAP模型(图A)。慢性酒精和香烟烟雾暴露(以下联合)动物再现了RAP病理,伴有明显的腺泡辍学、纤维化、ECM沉积(图B)和高炎症反应(图C)。定量逆转录聚合酶链反应分析显示,组合组中ECM标记物如SPARC、FAP和Col1A2的表达显著增加(图C)。末端脱氧核苷酸转移酶介导的脱氧尿苷三磷酸镍末端标记染色进一步证实了联合组的腺泡细胞死亡,特别是在纤维化区域附近的区域(图D)。接下来对来自不同治疗组的小鼠胰腺进行了基于无偏倚串联质谱标记的定量蛋白质组学分析。蛋白质组学主成分分析显示了一个独特的蛋白质组学特征,最常见和最丰富的蛋白质组学改变发生在组合组(56.5%),其次是烟雾暴露(21%)和酒精喂养(17%)小鼠(图1E)。使用log10(P值)与log2(倍数变化)的火山图分析表明,与接触蛙皮缩胆囊肽(图F)、酒精(图G)或烟雾(图H)的动物相比,混合暴露组合(图I)具有独特的蛋白质组特征。

在蛙皮缩胆囊肽处理后,Sord、Arf1、Reg3b和Snx3的转录水平显示出显著的调节。在蛙皮缩胆囊肽处理的动物中,Sord和Arf1等蛋白质的转录本和蛋白质组学分析的差异可能是由于它们在胰腺损伤过程中的蛋白质稳定性。与单独的蛙皮缩胆囊肽相比,组合组中Sord、Arf1和Snx3的表达进一步改变。免疫组织化学和蛋白质印迹分析显示,在不同的治疗组中,腺泡细胞和淋巴血管区域分别有高Arf1和Sord表达,这验证了蛋白质组学分析 (Figure B–D)。图E是对差异表达蛋白质的基因本体论分析,分析表明氧化还原过程、蛋白质定位和毒素代谢过程是组合组中调节的主要途径。


图F为氧化应激标志物、4-HNE、MDA和MAA加合物在胰腺组织中的表达。IF分析显示蛙皮缩胆囊肽和联合组的胰腺中存在4-HNE和MAA加合物。不稳定的醛和MDA加合物产生混合MAA加合物。MAA加加合物主要定位在联合组中明确的胰腺间质部位,表明ECM上存在MAA加成物。这些数据表明,暴露于酒精和吸烟会显著改变胰腺蛋白质组,并产生有毒的醛加合物,包括4-HNE和MAA。

二、细胞外基质蛋白上稳定的丙二醛-乙醛加合物可以减弱未折叠蛋白的反应
胰腺组织中CHOP和CLIMP63(细胞骨架连接膜蛋白63,内质网应激时扩张的标志)的表达增加,进一步提示联合组中内质网应激和细胞凋亡(图E和F)。此外,蛙皮缩胆囊肽和联合组胰腺组织中IRE- 1a和CHOP的表达增加进一步证实了内质网应激增加的存在(图G)。


原代腺泡被分离后,培养在胶原涂层和MAA加合物的胶原涂层板上,用乙醇和CSE处理,研究MAA加合物对腺泡细胞活力的影响(图H)。在MAA加合物存在的情况下,联合组的腺泡细胞活力显著下降(图3I),PARP裂解增加(图3J),这表明MAA加合物的ECM单独可以显著作用于腺泡细胞,使其受乙醇和烟雾暴露影响并导致细胞凋亡。

MAA加合ECM通过抑制XBP1的表达来减弱适应性未折叠蛋白反应(UPR)。为了确定MAA加合ECM在腺泡细胞生物学中的潜在机制,我们研究了UPR的3个信号通路的调节。在联合组的胰腺组织中,作为IRE-1a UPR传感器的主要下游调节因子的XBP1转录物显著减少(图A)。XBP1剪接是适应性UPR的中心事件,其表达或剪接的减少会导致严重的胰腺损伤。值得注意的是,在MAA加合的胶原上培养的腺泡细胞显示XBP1表达显著降低,在乙醇和CSE存在的情况下没有明显的剪接(图B),表明MAA加成物减弱了UPR。此外,这些样品显示磷酸-PERK、磷酸-eIF2a(真核翻译起始因子2a)和CHOP水平增加,表明内质网应激诱导的细胞毒性(图C和D)。



总的来说,MAA-ECM加合物减弱xbp1介导的UPR反应,激活PERK通路和CHOP表达,在酒精和烟雾暴露的情况下导致腺泡细胞死亡(左图)。

在联合治疗组中,稳定的MAA加合物对胰腺修复和再生有显著的损害。总的来说,酒精和吸烟导致稳定的ECM-MAA加合物的产生,从而降低XBP1的表达,导致内质网应激未解决,并参与受损胰腺实质恢复和再生的蛋白的表达减少,这说明稳定的丙二醛-乙醛细胞外基质加合物在戒烟和吸烟后持续存在。
三、有酒精和香烟烟雾暴露史的慢性胰腺炎患者表现出稳定的丙二醛-乙醛加合的细胞外基质和内质网应激
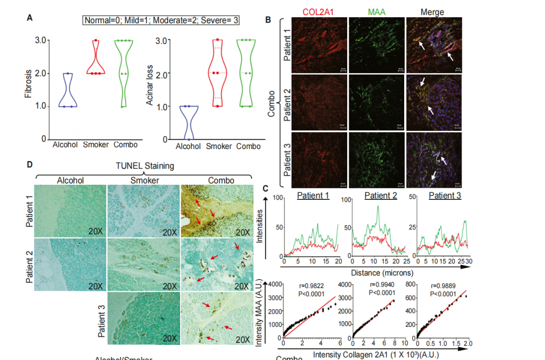
慢性胰腺炎患者的胰腺组织病理学检查显示,在酒精和烟雾联合暴露期间,纤维化和腺泡细胞损失增加(图A)。对有酒精和吸烟史的CP患者切除胰腺组织的IF分析表明,ECM蛋白Col2A1上存在稳定的MAA加合物(图B和C)。末端脱氧核苷酸转移酶介导的脱氧尿苷三磷酸缺口末端标记染色在慢性胰腺炎组织上显示,在饮酒和吸烟的患者中,沿着ECM通道的腺泡细胞死亡增加(图D)表明MAA加合的ECM在沿着纤维化区域的胰腺实质的替换和慢性胰腺炎病理恶化中的作用。与酒精或烟雾暴露不同,酒精和吸烟结合的患者在切除的胰腺组织中表现出更高的ER应激标志物CHOP和CLIMP63表达,这证实由于RAP中稳定的MAA-ECM加合物而导致UPR受损。

与吸烟(21%)或单独饮酒(17%)相比,长期暴露于酒精和香烟烟雾(56.5%)的小鼠的胰腺蛋白质组发生了独特的变化。毒性代谢产物的形成(P<.001)和未折叠蛋白反应减弱(P<.04)是联合暴露时显著改变的途径。细胞外基质(ECM)蛋白在联合用药组和有吸烟和饮酒史的慢性胰腺炎患者的胰腺中显示稳定的丙二醛-乙醛(MAA)加合物。有趣的是,MAA-ECM加合物显著抑制了X-box结合蛋白-1的表达,导致在酒精和吸烟的情况下腺泡细胞死亡。即使在酒精和吸烟停止后,稳定的MAA-ECM加合物仍然存在,并通过消除细胞周期依赖性激酶(CDK7和CDK5)和再生标志物的表达而显著延迟胰腺再生。
